医院新闻
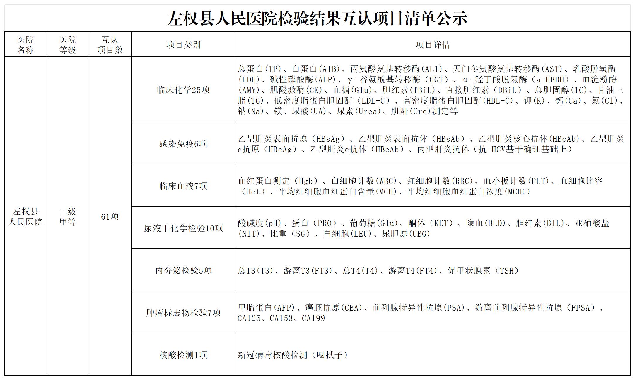
为贯彻落实省、市、县《关于印发推进“检验结果互认”解决群众看病重复检验、费用高问题的实施方案》文件精神,6月3日,县卫体局、县纪检等相关部门在我院召开检验结果互认推进及培训会,各临床、检验及信息等相关科室参会,加快推进临床检验结果互认工作。
会议强调,“晋HR”为可在全省范围内互认的检验项目,医务人员应当在保障医疗安全的前提下,原则上对标有“晋HR”标识的检验结果予以互认;对于患者提供的已有检验结果符合互认条件、满足诊疗需要、根据临床实际判断确无必要再次检验的,不得重复进行检验;对于需要进行重复检验的,医务人员应当根据患者病情开具检查检验医嘱,加强医患沟通,做好解释工作,充分告知患者或其家属再次检查的原因、必要性以及可能产生的影响等。

我院将持续落实“检验结果互认”相关工作,加强质量控制,保障医疗质量,不断提高医疗资源利用率,减轻人民群众就医负担,切实维护患者的合法权益,确保检验结果互认工作落到实处、见到实效。
监督电话:0354—8631750